Haridwar: Patanjali accords the highest priority to quality, purity, and consumer safety across all its products. This commitment has received strong scientific validation through the publication of an extensive research study on Patanjali Honey in Applied Food Research, a prestigious international journal published by Elsevier.
On this occasion, Acharya Balkrishna stated that Patanjali embodies the principles it advocates, and this remains an enduring truth. Our mission is to protect the nation from the threat of adulteration, and Patanjali remains unwavering in its commitment to this goal. He further emphasised that Indian food products have historically faced scepticism on global platforms. Nonetheless, this research, published in an international journal, definitively proves that India is capable of achieving world-class research and quality standards and that these standards are indeed being realised. This accomplishment is a source of pride not only for Patanjali but also for the entire Indian FMCG sector.


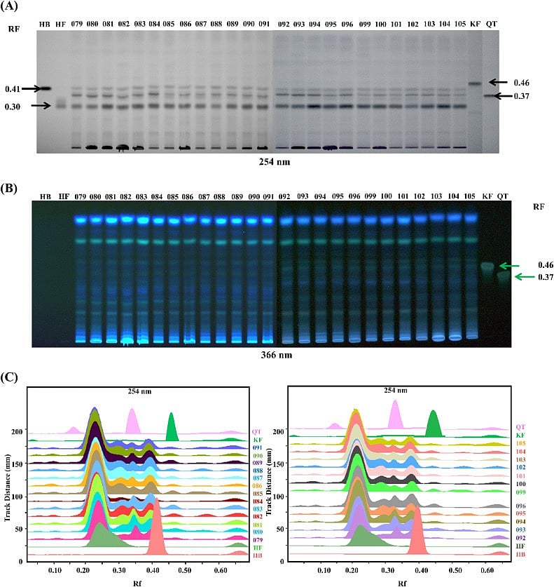
He highlighted that the study conclusively proved that Patanjali Honey contains no external sugars, synthetic syrups, or harmful chemical residues. This confirms that Patanjali’s supply chain, from raw material sourcing to packaging, follows strict quality control standards. The study clearly demonstrates that Patanjali Honey complies with regulatory standards and reflects robust industrial-grade quality-control systems.

On this occasion, Dr. Anurag Varshney, Chief Scientist at Patanjali, explained that in this study, 25 batches of Patanjali Honey were comprehensively evaluated using advanced analytical techniques, including HPLC, HPTLC, and UHPLC. The findings confirmed that all batches are fully complied with the food safety and quality standards set by the Food Safety and Standards Authority of India (FSSAI). Moreover, remarkable consistency in quality from batch-to-batch was observed. Dr. Varshney highlighted that Patanjali's primary goal is to deliver safe and pure products to consumers. To achieve this, the organisation regularly applies internationally acknowledged testing standards. He also reiterated Patanjali's dedication to continuous research that meets global benchmarks, ensuring the availability of scientifically validated products to the public.
To learn more about how Patanjali Honey consistently meets stringent quality and purity standards, please follow the link below:
https://www.sciencedirect.com/science/article/pii/S2772502226000740